Krizové situace
1. Zakladní typy krizových situací
-
Krajská krize
Pro tento typ krize je aktivován IS pro území celého kraje nebo jeho části a jsou aktivní KŘ na úrovni ORP, JSÚ a KÚ. Editor nebo Supervizor ORP/JSÚ nebo KÚ vytvoří požadavek na VZ který je následně schválen Supervizorem / pokud zakládal editor/ a dále je požadavek postoupen na úroveň KÚ. Zde proběhne návrh řešení a rozhodnutí KÚ a může dojít i k RH -- rozhodnutí hejtmana a tedy i k dodávce daného VZ. Standardně se však nabízí možnost pouze navrhnu dodavatele VZ, kdy Zadavatel obdrží pouze informaci z KÚ koho může oslovit na dodání VZ. Pokud KÚ rozhodl že se provede RH, změna se provede v nastavení rozhodnutí KÚ, tedy přímo osloví dodavatele, tak následně zadavatel požadavku potvrzuje převzetí dané dodávky/ dle RH.
Zjednodušený proces:

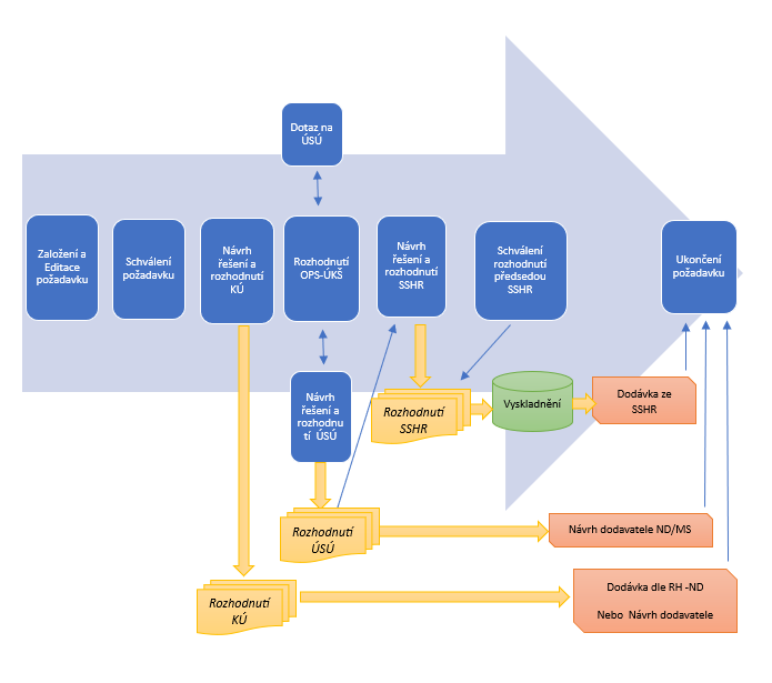
2. Krajská krize se zapojením určených ÚSÚ
Pro tento typ krize je aktivován IS pro stupně KŘ ORP, JSÚ, KÚ, ÚSÚ a SSHR. Pro ORP, JSÚ a KÚ platí omezení podle rozsahu dané krize. Příslušný Editor nebo Supervizor založí požadavek zcela stejným způsobem jako pro KK a po schválení přechází požadavek na KÚ kde KÚ může standardně zpracovat stejně jako pro KK. V tomto případě má však možnost předat proces na úroveň SSHR -- v roli OPS -- ÚKŠ, např. z důvodu, že na úrovni KÚ není možné daný požadavek vyřešit ani zcela ani částečně. SSHR se následně může dotázat ÚSÚ zda jsou schopni řešit a ÚSÚ mohou odpovědět, následně SSHR v roli OPS-ÚKŠ může zadat na jednotlivá ÚSÚ požadavek aby navrhla konkrétní řešení a případně přidaly i schválení ministra. Takto může SSHR oslovit jedno nebo více ÚSÚ pomocí tkz „Postupného řešení" . Po návrhu ÚSÚ je možné požadavek předat na úroveň SSHR / v roli SSHR/ aby navrhli cílové řešení a vygenerovali/upravili i dokument Rozhodnutí předsedy SSHR. Následně proces jde ke schválení na předsedu SSHR a po schválení na jednotlivé Ochraňovatele k vyskladnění VZ. Na závěr zadavatel požadavku potvrzuje převzetí dané dodávky dle rozhodnutí předsedy SSHR.
Zjednodušený proces:

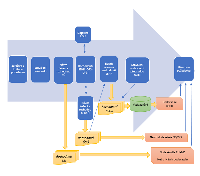
3. Celostátní krize
Pro tento typ krize je aktivován IS pro stupně KŘ ORP, JSÚ, KÚ, OPS -- ÚKŠ, ÚSÚ a SSHR. Pro ORP, JSÚ a KÚ platí omezení podle rozsahu danéh krize. Příslušný Editor nebo Supervizor založí požadavek zcela stejným způsobem jako pro KK a po schválení přechází požadavek na KÚ kde KÚ může standardně zpracovat stejně jako pro KK. V tomto případě má však možnost předat proces na úroveň OPS -- ÚKŠ, např z důvodu že na úrovni KÚ není možné daný požadavek vyřešit ani zcela ani částečně. OPS -ÚKŠ se následně může dotázat ÚSÚ zda jsou schopni řešit a ÚSÚ mohou odpovědět, OPS-ÚKŠ může zadat na jednotlivá ÚSÚ požadavek, aby navrhla konkrétní řešení a případně přidaly i schválení ministra. Takto může OPS - ÚKŠ oslovit jedno nebo více ÚSÚ pomocí tkz „Postupného řešení" . Po návrhu ÚSÚ je možné požadavek předat na úroveň SSHR, aby navrhli cílové řešení a vygenerovali/upravili i dokument Rozhodnutí předsedy SSHR. Následně proces jde ke schválení na předsedu SSHR a po schválení na jednotlivé Ochraňovatele k vyskladnění VZ. Na závěr zadavatel požadavku potvrzuje převzetí dané dodávky dle rozhodnutí předsedy SSHR.
Zjednodušený proces:

-
Přehled krizí
-
Založení krize
-
Krajské krize
Krajskou krizi může založit pouze Manager /KS.KU.Manager/ daného kraje, pouze pro svůj kraj nebo SSHR /KS.SSHR.Manager/ pro libovolný kraj
Níže uvedený přehled pro úrovně KŘ JSÚ, ORP, KÚ zobrazuje přehled pouze těch KS které jsou pro daný kontext relevantní.

Po stisknutí tlačítka Vytvořit se zobrazí dialogové okno jaký typ KS se má vytvořit. Pokud zadává manager KÚ je zde pouze jedna volba -- Krajská krize

Následuje další dialogové okno

Následně se dostanete do detailu KS, které je po vytvoření ve stavu Koncept KS. To znamená že ještě není aktivované. V tomto stavu lze KS aktualizovat a případně tlačítkem Aktivovat -- se aktivuje daný krizový stav

-
Krajské krize se zapojením určených ÚSÚ
Tento typ KS může založit pouze SSHR /KS.SSHR.Manager/

Následuje další dialogové okno které se liší od KK a to zejména jinými atributy a nutností vyplnit rozsah krize -- jakých krajů se dotýká

Následuje detail KS -- standardně ve stavu Koncept KS -- stále není aktivní. Nezapomeňte krizi aktivovat tlačítkem Aktivovat.

-
Celostátní krize
Tento typ KS může založit pouze SSHR /KS.SSHR.Manager/

Následuje dialogové okno pro doplnění detailních informací k KS

Následuje detail KS -- standardně ve stavu Koncept KS -- stále není aktivni. Nezapomeňte krizi aktivovat tlačítkem Aktivovat.

-
-
Modifikace stávajících krizí
Modifikace KS se provádí na detailu dané krize. Modifikaci může provádět pouze uživatelská skupina která daný KS založila, tedy KS.KU.Manager nebo KS.SSHR.Manager
Pokud je krize ve stavu
-
-
Koncept KS, lze modifikovat většinu atributů
-
Aktivní, lze modifikovat pouze některé atributy
-
Krajské krize


-
Krajské krize se zqpojením určených ÚSÚ

-
Celostátní krize

-
Zahrnuté / nadřazené krize
-
Krajská krize
Pokud je Krajská krize zahrnuta do jiné Krajské krize se zapojením určených ÚSÚ nebo Celostatní krize lze poznat podle níže vyplněného atributu. Na úrovni Krajské krize toto nelze modifikovat, musí se vždy provést na vyšší, nadřazené úrovni KS.

-
Krajská krize se zapojením úrčených ÚSÚ
Tento typ krize může do sebe zahrnout jiné Krajské krize nebo Krajké krize se zapojením určených ÚSÚ. To to lze provést i na již aktivní krizi. V formuláři detailu KS vyberte Zahrnuté krize a zvolte ikonku tužky

Dostanete seznam KS a můžete vybrat jeden nebo více aktivních KS které se zahrnou

Následně nezapomeňte uložit

Po zahrnutí krize se již dále nemůže zakládat nové požadavky na původní KS který byl zahrnut, ale je možné dokončit všechny již dříve rozběhnuté procesy Požadavky na VZ.
Pokud má daný KS jak zahrnutou jednu nebo více krizí a má nadřazenou jinou Krizi mohl by formulář vypadat např. takto

-
Celostátní krize
Tento typ krize může do sebe zahrnout jiné krajské krize nebo krajké krize se zapojením určených ÚSÚ. To to lze provést i na již aktivní krizi. V formuláři detailu KS vyberte Zahrnuté krize a zvolte ikonku tužky

Zobrazí se Vám seznam všech právě aktivní a ještě nezapojených KS

Následně nezapomeňte uložit

Po zahrnutí krize se již dále nemůže zakládat nové požadavky na původní KS který byl zahrnut, ale je možné dokončit všechny již dříve rozběhnuté procesy Požadavky na VZ.
-
-
Ukončení krize
Ukončit krizi může provést pouze skupina která danou krizi vytvořila nebo automaticky expirací datumu „Krize do"
Základním pricipem kdy lze ukončit plně krizi je, že jsou kompletně dokončené všechny podřízené procesy Požadavků a Rozhodnutí -- v tomto případě se dostane Krize do stavu Ukončená. Pokud není tato podmínka splněná, změní se stav na **Nekatívní */***do poznámky krize se napíše text Stav změněn na Neaktivní, stále jsou v běhu procesy/ a systém sám bude hlídat až se ukončí všechny ostatní procesy a následně změní stav na Ukončená. Neaktivní Krize lze nalézt v menu Všechny KS


Ukončení se může provést
-
-
Automaticky pokud expiruje datum „Krize do"
-
Změnou datumu „Krize do" na detailním formuláři krize

-
Tlačítkem „Ukončit" na Přehledu aktivních krizí pro právě vybranou krizi

Následně se zobrazí dialog který nabídne dvě možnosti
-
Ukončit - ukončí krizi podle nastaveného datumu v tabulce první atribut „Krize do"
-
Ukončit nyní -- změní datum „Krize do" na aktuální -- a ukončí krizi ihned

Ukončené krize lze nalézt v menu Ukončené KS

-
Archivace Krize
Archivaci krize může provést pouze skupina která danou krizy vytvořila.
Ukončené krize lze Archivovat z menu Ukončené KS -- vybráním dané krize a stiskem tlačítka Archivovat. Následně se daná krize „přesune" do menu Archivované KS

-